
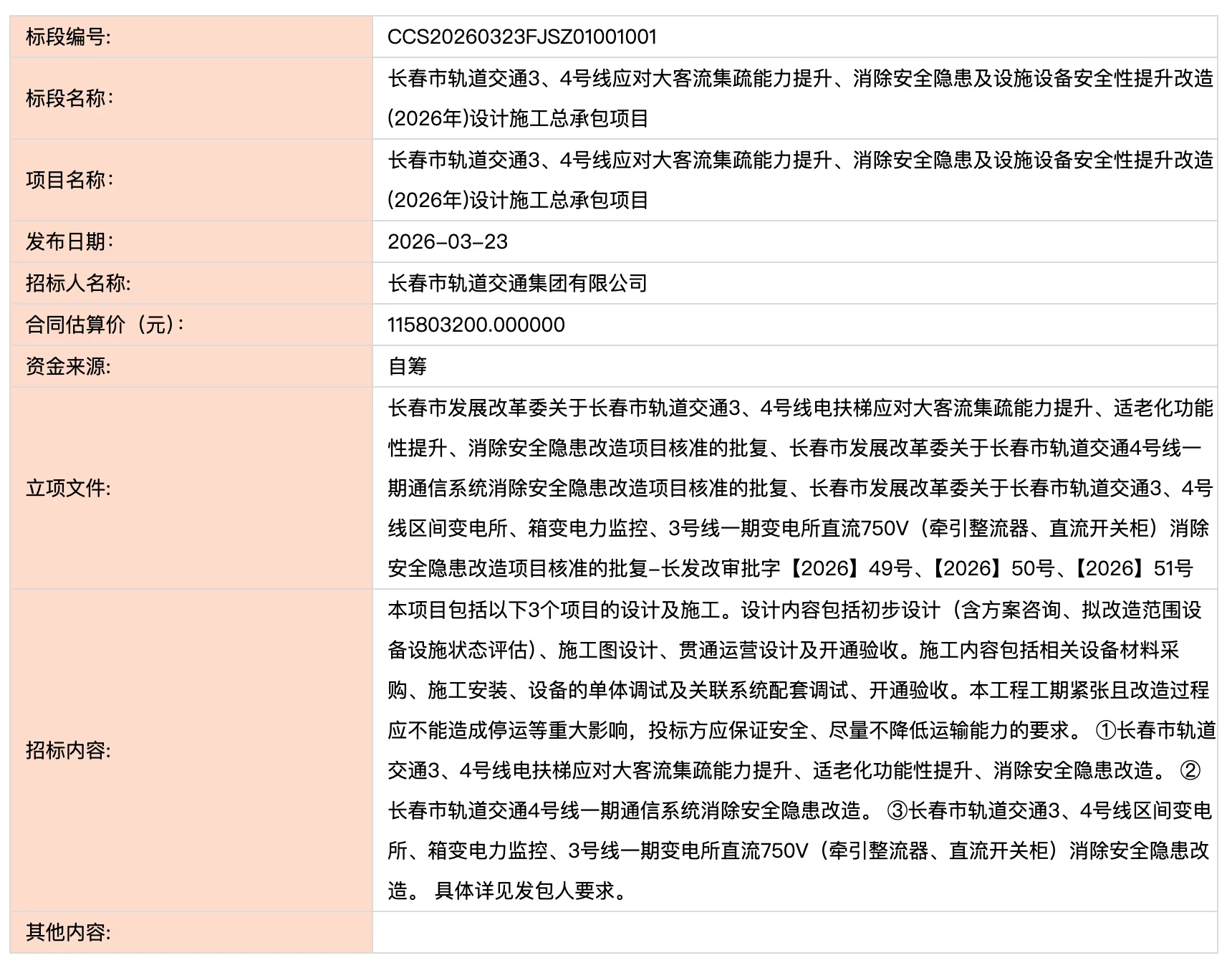
近日,长春发布了《长春市轨道交通3、4号线应对大客流集疏能力提升、消除安全隐患及设施设备安全性提升改造(2026年)设计施工总承包项目》招标公告。

本次项目主要包含长春市轨道交通3、4号线电扶梯应对大客流集疏能力提升、适老化功能性提升、消除安全隐患改造;长春市轨道交通4号线一期通信系统消除安全隐患改造;长春市轨道交通3、4号线区间变电所、箱变电力监控、3号线一期变电所直流750V(牵引整流器、直流开关柜)消除安全隐患改造。

值得注意的是,招标里特别声明了本工程工期紧张且改造过程应不能造成停运等重大影响,投标方应保证安全、尽量不降低运输能力的要求。

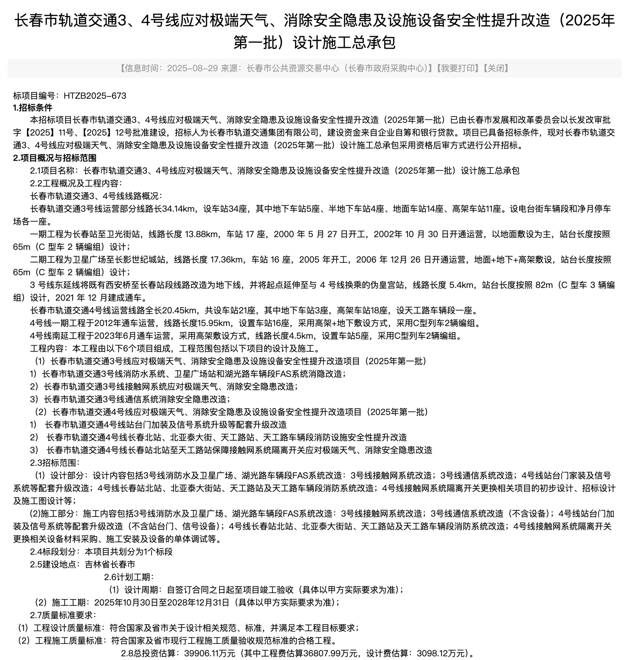
在2025年8月,长春曾发布了《长春市轨道交通3、4号线应对极端天气、消除安全隐患及设施设备安全性提升改造(2025年第一批)设计施工总承包》招标公告。招标特别为长春3号线和4号线应对极端天气、消除安全隐患及设施设备安全性进行提升改造,并对4号线加装站台门及信号系统升级等配套升级改造。施工工期自2025年10月30日至2028年12月31日,总投资估算近4亿元。加上此次改造的1.1亿元,其总投资估算已达到了5亿多元。

近年来,受东北地区暴雨天气逐年增多,位于地上、高架甚至还有平交道口的长春3号线、4号线频频受到影响,多次出现区间停运的情况。而3号线和4号线作为长春轨道交通最早开通的两条线路,同时也是长春最重要的两条线路,要在线路不停运的前提下进行如此大规模的升级改造,施工难度与统筹压力可谓不小。
